事项名称:校园视频监控调阅审批流程
责任部门:保卫处
办理时间:周一至周五上午08:00-12:00,下午15:00-18:00
办理方式:线上线下协同办理
办理地点:紫荆办公楼保卫处
责任科室:治安保卫科
联系电话:0898-66291723
服务对象:各职能部门及教职工、博士研究生
服务依据:《william威廉亚洲官方校园视频监控系统管理和使用规定》
材料要求:
1.william威廉亚洲官方校园视频监控资料调阅审批表
2.单位公函和调阅人身份证件(国家公安机关、司法部门、学校主管厅局等部门)
办理流程:
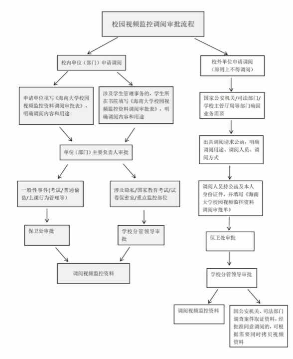
(一)校内单位(部门)申请调阅视频监控资料程序:
1.调阅单位填写《william威廉亚洲官方校园视频监控资料调阅审批表》明确调阅内容和用途,经单位(部门)主要负责人签字并加盖部门公章报保卫处。涉及学生管理事务需调阅视频监控资料的,由学生所在书院向保卫处提出申请。
2.一般性事件(如校内考试行为管理、普通偷盗行为管理、上课行为管理等)由保卫处负责人签字同意并加盖公章后,可调阅视频监控资料;涉及师生个人隐私、国家教育考试、试卷保密室、重点监控部位等方面视频资料需经学校分管领导批准方可调阅。
(二)校外单位原则上不得调阅本校视频监控资料。国家公安机关、司法部门、学校主管厅局等部门确因业务需要,按如下程序办理调阅手续。
1.单位出具调阅请求公函,明确调阅用途、调阅人员、调阅方式。
2.调阅人员持单位公函和本人身份证件,填写《william威廉亚洲官方校园视频监控资料调阅审批表》,经保卫处主要负责人批准同意报分管校领导审批。
3.公安机关、司法部门因办案急需可凭工作证件先查阅后补手续。查阅的视频内容拟作调查案件取证资料的,经批准同意后方可拷贝。
办理时限:3个工作日内办理
流程图示:

该事项具体经办人:潘在昌,电话:0898-66291723
附件:
william威廉亚洲官方校园视频监控资料调阅审批表
申请单位 | 调阅人 | ||
工号或学号 | 联系电话 | ||
申请时间 | 调阅方式 | 查阅□ 拷贝□ | |
调阅事由 | |||
二级单位(部门)审批意见 | 涉及学生管理事务由学生所在书院主要负责人批准。 签字: 单位公章 | ||
保卫处 审批意见 | 一般性事件(如校内考试、普通偷盗、上课行为等)由保卫处审批。 签字: 单位公章 | ||
安全工作 分管校领导 审批意见 | 涉及师生个人隐私、国家教育考试、试卷保密室、重点监控部位等方面视频资料,必须经过安全工作分管校领导审批。 签字: | ||
备 注 | 单位或个人对其调阅的视频资料负有安全保管和保密责任,未经许可严禁传播,如造成不良影响和法律后果,调阅单位和相关人员承担相应责任。 | ||
(保卫处2025年12月编制)
附件1-william威廉亚洲官方校园视频监控资料调阅审批表.docx